直通屏山|福建|时评|大学城|台海|娱乐|体育|国内|国际|专题|网事|福州|厦门|莆田|泉州|漳州|龙岩|宁德|南平|三明
您所在的位置:东南网 > 舆情频道 > 舆情播报 > 正文

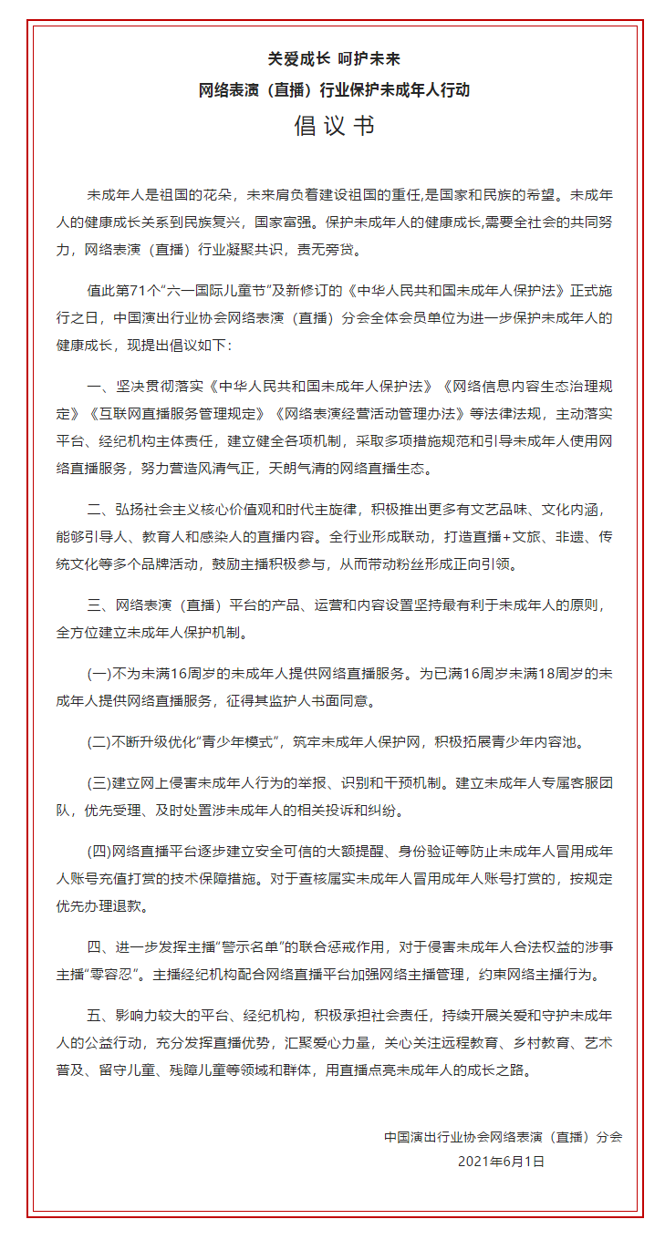
不为未满16周岁未成年人提供网络直播服务

2021-06-01 10:14:33 作者: 来源:新华社微博  责任编辑:揭晓经   我来说两句

中国演出行业协会网络表演(直播)分会6月1日发出倡议,网络直播平台不为未满16周岁的未成年人提供网络直播服务,为已满16周岁未满18周岁的未成年人提供网络直播服务,征得其监护人书面同意;逐步建立安全可信的大额提醒、身份验证等防止未成年人冒用成年人账号充值打赏的技术保障措施。(记者白瀛) 



相关阅读:

打印 | 收藏 | 发给好友 【字号
专题推荐
更多>>福建今日重点
更多>>国际国内热点
新闻图片
更多>>娱 乐
  • 点击排行
  • 三天
  • 一周
  • 一月
关于我们 | 广告服务 | 网站地图 | 网站公告
国新办发函[2001]232号 闽ICP备案号(闽ICP备05022042号) 互联网新闻信息服务许可证 编号:35120170001 网络文化经营许可证 闽网文〔2019〕3630-217号
信息网络传播视听节目许可(互联网视听节目服务/移动互联网视听节目服务)证号:1310572 广播电视节目制作经营许可证(闽)字第085号
网络出版服务许可证 (署)网出证(闽)字第018号 增值电信业务经营许可证 闽B2-20100029 互联网药品信息服务(闽)-经营性-2015-0001
福建日报报业集团拥有东南网采编人员所创作作品之版权,未经报业集团书面授权,不得转载、摘编或以其他方式使用和传播
职业道德监督、违法和不良信息举报电话:0591-87095403(工作日9:00-12:00、15:00-18:00) 举报邮箱:jubao@fjsen.com 福建省新闻道德委举报电话:0591-87275327